柔性微压力传感器是一种用于实现仿人类皮肤感知功能的人造柔性传感器件,它结合了高灵敏度的柔性纳米功能材料,可以感知微小压力信号或触觉信号。
传感器尺寸
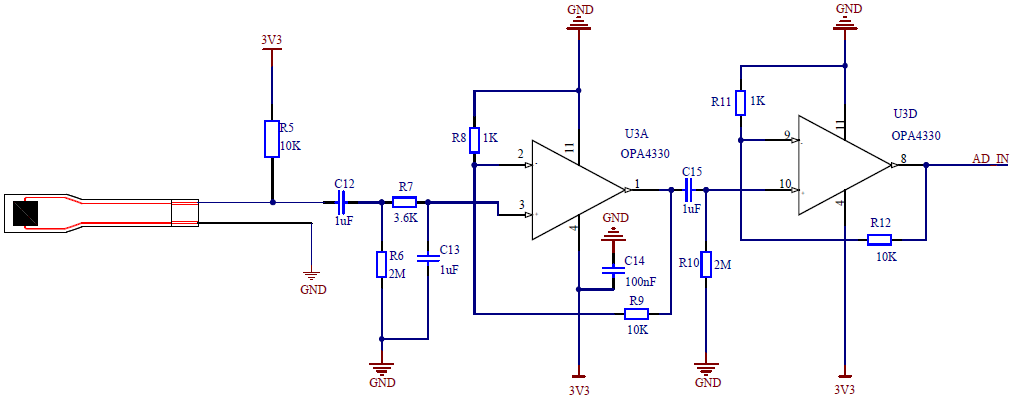
传感器电路图
高灵敏度、响应速度快、低功耗、柔韧性好、检测范围宽、抗干扰性好。
交叉干扰性